|
電單車非原廠貯物箱安全指引
- 知識技術 04 Apr 2011 |
 |
|
 |
|
在2009年,傳媒報道了數宗涉及作送遞食物用途的電單車的交通意外後,運輸署收到一些有關貯物箱的大小和重量會否引起安全問題的查詢。
運輸署對備有貯物箱的電單車構造事宜進行了檢討,當中亦考慮了意外的統計數字和外地的做法,在2011年3月28日發表研究結果,結論是只需制訂相關的安全指引便可,無需立法。
以下這份由運輸署撰寫的討論文件,讓我們可以更清楚地知道有關非原廠電單車尾箱的設計和安裝。
有了這份指引,各行各業的商用車隊便知道如何選擇尾箱,不會違法或損害保險權益了。 |
|
 |
|
運輸署討論文件
2011年3月28日
立法會交通事務委員會
電單車的規管
目的
本文件載述當局就電單車上的貯物箱的構造作出的檢討,及向委員介紹運輸署計劃就該類貯物箱的安裝提供意見而推出的指引。
背景
2009年,傳媒報道了數宗涉及作送遞食物用途的電單車的交通意外後,運輸署收到一些有關貯物箱的大小和重量會否引起安全問題的查詢。運輸署對備有貯物箱的電單車構造事宜進行了檢討,當中亦考慮了意外的統計數字和外地的做法。研究結果載於下文。
|
|
現行對貯物箱的管制
現行法例並無關於電單車貯物箱構造的具體規定,但所有汽車(包括電單車)均受《道路交通條例》(第374章)管制,而《道路交通(車輛構造及保養)規例》(第374A章)亦訂明了有關汽車構造和保養的規定。部分基本條文同時適用於備有貯物箱的電單車,包括: |
|
(a) |
汽車須採用合適的材料,妥善及適當地構造
(第374A章第5(1)條); |
|
(b) |
電單車的最高車輛總重不得超過500公斤
(第374A章第7(1)條);以 |
|
(c) |
懸出量不得超過前輪中心與後輪中心之間長度的60%
(第374A章第8條)。 |
*車輛總重指由該車輛所有車輪傳送至路面的重量總和,包括電單車、司機及任何乘客與貨物的重量。
部分電單車的貯物箱由電單車製造商供應和安裝,但作送遞用途的電單車上的貯物箱,則通常會配合使用者的需要而在電單車出廠後在本地製造和安裝。很多一般在電單車出廠後才加裝的貯存箱,在佈置和尺寸方面都跟部分原廠提供的貯存箱相若。在安裝該等貯物箱時,必須符合上述有關規例。 |
|
|
運輸署認為沒有迫切需要為電單車貯物箱製訂具體法例
相關網頁:http://www.news.gov.hk/tc/categories/infrastructure/html/2011/03/20110328_174914.shtml
|




 |
|
考慮因素 |
|
(a) 意外的統計數字 |
附件1載列2007年至2010年期間涉及所有汽車和電單車的意外數目2。涉及電單車的意外數目於過去四年有普遍下降趨勢,而意外成因涉及「車輛因素」3的電單車意外個案比率,與意外成因涉及「車輛因素」的汽車意外個案比率相若。
為便於比較,據歐洲在2009年進行的一項研究報告,法國、德國、荷蘭、西班牙及意大利約有5.1%電單車意外的成因涉及車輛問題(主要為輪胎、車輪和制動器的問題),而香港在2007年至2010年期間的平均數字為4.4%。
「涉及意外」的車輛指所涉車輛本身的司機或乘客受傷;所涉車輛撞到行人或另一部車輛,而導致該車輛的司機或乘客受傷;或所涉車輛屬導致意外的因素。
「車輛因素」指導致意外的成因與所涉車輛的問題有關,例如機件故障、照明失靈、輪胎屬於違法類別、車身狀況不良或超載等。
運輸署的記錄並無顯示電單車是否備有貯物箱,因此並沒有就裝有貯物箱的電單車涉及意外的統計數字。運輸署曾接觸的一些提供食物送遞服務的經營商,均認為其備有貯物箱的電單車的設計,普遍可讓電單車安全行駛。此外,他們也會為所有送遞服務員工提供適當訓練,以提高員工們的安全意識。沒有數據顯示備有貯存箱的電單車是較易發生意外的。 |
|
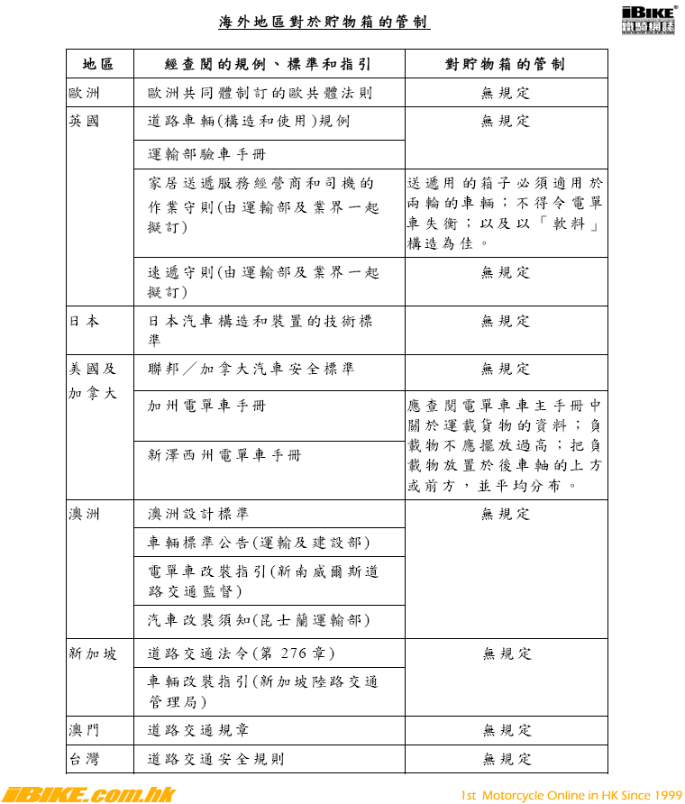
(b) 就外地對電單車上貯物箱的管制進行的研究 |
裝設有貯物箱的電單車,在海外很多國家均非常普遍。我們曾研究歐洲、日本、美國、加拿大、澳洲、澳門、台灣和新加坡對電單車上的貯物箱在構造方面實施的管制或發出的指引。
從研究所得,電單車上的貯物箱並無國際規例或標準,而所有上述地區並無就貯物箱作出具體規定。然而,英國和美國曾發出有關貯物箱構造及使用的指引或守則。研究結果的摘要列於附件2。
亞太區經濟合作組織現正進行一項調查項目,以找出區內有關電單車的最重要安全問題和安全措施。該組織的工作小組回應我們的查詢時表示,備有貯物箱的電單車未被認定為一項問題。
倫敦擁有超過5
,000家食物送遞服務公司並僱用超過13,000名電單車司機。該城市在2007年就食物速遞公司的道路安全問題進行了一項研究,並未發現電單車的貯物箱構成安全問題。
|
|
(c) 關於電單車穩定性的學術研究 |
| 關於電單車穩定性的研究資料在公共領域不多。墨爾本大學於1983年為澳洲的運輸部門進行了一項關於電單車的制動系統、穩定性和操控事宜的研究。研究發現,增加負載物(例如行李架)的負面現象,一般在負載極重、
極大動作和高速行車的情況下才會構成明顯問題。其中一項結論是,除非在接近極限情況下轉急彎,電單車的負載即使高達車輛總重的10%,都不會構成顯著的不穩定問題,而且負載的效果跟接載一名後座乘客的情況相若。 |
|
(d)
電單車製造商發出的指引 |
|
電單車製造商通常會進行詳細的測試,以確定車輛設計的安全性。大部分電單車製造商會在車主手冊列出關於負載貨物和接載乘客的指引。一般而言,製造商通常會就負載物對車輛穩定性和操作的影響發出警告,並建議駕駛者在駕駛時加倍小心或減速行駛,有時亦會在列明電單車的總重限制外附加貨物負載上限。由於不同型號的電單車有不同的設計,製造商對負載上限的建議也有所不同,因此就負載物的大小或負載限度提供劃一建議和制訂通用指引的做法並不可行。而駕駛者亦應向有關的製造商查詢或參閱有關的車主手冊中關於負載物的建議。 |
|
|
結論和採取的行動 |
|
根據海外地區的做法及可供參考的證據和資料,並無證據顯示電單車加裝貯物箱會構成重大安全問題,亦未見有迫切需要為管制電單車上的貯物箱而制訂具體法例。但是,為了提升經營商及電單車司機安裝及使用貯物箱的安全意識,運輸署在參考海外地區有關的研究資料及電單車製造商的車主手冊後,制定了並計劃發出一套關於在電單車上加裝貯物箱的指引(載於附件3),以供使用者借鑑。
運輸署會鼓勵電單車車主(特別是大型車隊的車主)跟從指引及向他們的司機傳達有關信息。運輸署曾接觸的經營商對跟從有關指引,表示支持。
運輸署在2010年10月曾諮詢道路安全議會轄下道路安全研究委員會的意見。委員會成員普遍認同運輸署的觀點,他們就指引內容的建議亦已納入附件3的版本內。運輸署會不時檢討有關指引,並會在有需要時更新該指引。
運輸署會密切監察有關情況,並在有需要時再次檢討這事項。 |
|
 |
|
為
電單車加裝非原廠製貯物箱的指引 |
須遵從的相關規例
根據《道路交通(車輛構造及保養)規例》(第374A章),電單車必須採用合適的材料妥善及適當地構造,並須裝配穩固和沒有尖銳的凸出物,其設計亦須顧及安全。
不論任何情況,電單車的最高車輛總重不得超過500公斤,而其懸出量不得超過前輪中心至後輪中心之間長度的60%。 |


 |
|
重要訊息 |
|
a) |
駕駛者必須注意,電單車的任何附加重量和配件,都可能影響車輛的穩定性、性能和操控,因此駕駛者應相應地調整駕駛方式和速度。 |
|
b) |
盡量使貯物箱內物品的重量平均分布,及防止物品移動。 |
|
c) |
定期檢查所有輪胎以確保輪胎有妥善保養並已妥為充氣。 |
|
|
注意事項 |
|
應該: |
|
務必參考製造商在車主手冊或其他文件內列明的指示,以確保貯物箱的尺寸、位置和承載量配合電單車的原來設計。如有需要,可在安裝貯物箱前徵詢電單車製造商或本地代理商的意見。 |
|
所揀選的貯物箱,應為圓滑的邊角設計及不應較電單車的原廠手柄寬闊。 |
|
貯物箱應置於不會導致電單車行車不穩定的位置,例如盡可能靠近車身中央,或依從電單車製造商的意見或指引。不論任何情況,電單車的整體重心必須保持在於後車軸前面。 |
確保貯物箱安裝穩固,並沿電單車的縱軸綫對稱地放置。
在貯物箱後面張貼一至兩條橫向紅色反光帶,令貯物箱更顯眼。 |
|
如貯物箱在後面設有掩門,應安裝雙重鎖或扣。 |
|
不應: |
|
如電單車座位的整體長度少於600毫米,不應使用電單車接載乘客。(如減少乘客座位數目,應以表格TD
559號「更改個人資料或車輛資料通知書」通知運輸署。) |
|
|